Мы провели этот анализ для изучения практического опыта в области UX. Проект был создан во время UI/UX курса в школе UI/UX DesignBoat, в Бангалоре, весной 2021 года.
1. Проблема
Сегодня, чтобы успевать питаться, большое количество людей зависит от сервисов доставки еды. Этому есть множество причин. Некоторые из них: активный образ жизни, нехватка времени и терпения, чтобы готовить еду, низкий уровень знаний или мотивации для приготовления пищи.

Мы провели исследование и выяснили, что, когда пользователи в конечном итоге обращаются к приложению, чтобы сделать заказ, у них нет ни времени, ни терпения, чтобы заказать здоровую еду.
Уже на втором году пандемии мы осознали важность здорового образа жизни. Пища, которую мы едим, в значительной степени влияет на наше здоровье. У многих нет выбора, поскольку существует множество болезней/видов аллергии, требующих соблюдения строгой диеты, которой зачастую очень трудно следовать.
Цель
Цель заключалась в том, чтобы предоставить платформу, которая облегчит задачу ежедневного получения здоровой, питательной, диетической пищи и удовлетворит все потребности пользователя в здоровой еде у него дома.
Задача также состояла в том, чтобы связать пользователя — того, кто хочет здоровую пищу — с поваром, готовым предоставить полезную еду домашнего приготовления.
Общая идея заключалась в том, чтобы обеспечить комплексное решение, которое дает пользователям индивидуальные предложения по питанию, тем самым поощряя их придерживаться диеты.
Возможности для развития
Будет ли приложение жизнеспособным, предоставляя такую узкоспециализированную услугу?
Наше исследование показало, что спрос в этой нише больше не является ограниченным. Люди стремятся к здоровому образу жизни и ищут средства и мотивацию, чтобы изменить свой стиль жизни. В ходе моего общения с друзьями выяснилось, что при этом многие сталкиваются с трудностями.
Я общалась в социальных сетях с некоторыми влиятельными лицами в пищевой отрасли и получила несколько обнадеживающих ответов.

Bimba Rao: Как вы думаете, существует ли свободная ниша, которую можно было бы заполнить с помощью приложения, предоставляющего специалистов по питанию, которые готовят домашнюю диетическую еду? Так чтобы никто не отвлекался на открытие svigi или zmto (примечание. svigi и zmto — приложения для доставки еды)
Kalyan Karmakar: Определенно можно.
Есть много поваров, которые готовят дома и хотят расширить свой бизнес. Я увидела такой разговор между женщинами в чате нашего дома. В нем состоят жители более 500 квартир, и было интересно увидеть много поваров, которые регулярно готовят еду на заказ прямо в квартире.

Наша задача состояла в том, чтобы закрыть эту потребность и связать их с помощью единой платформы.
Анализ конкурентов
Мы исследовали и проанализировали нескольких конкурентов, которые занимались доставкой еды.

Выводы оказались следующие:
- Пользовательский интерфейс в большинстве приложений был не очень интуитивно понятным.
- Ни в одном из приложений нет фокуса на здоровое питание, консультации диетолога, счетчик калорий и интеграцию домашней еды.
2. Исследование пользовательского поведения
Количественное исследование:
Мы провели онлайн-опрос, в котором примерно 70 человек ответили на наши вопросы.
Вот некоторые результаты опроса:

Выводы:
- Большинство пользователей мало знали или совсем не знали о пищевой ценности еды.
- Они предпочитали концепцию домашней еды по отношению к "здоровому" питанию.
- Им бы очень понравилось приложение, которое объединяет здоровое питание, диетологов и счетчик калорий
Качественное исследование:
Мы составили список вопросов, которые помогут нам понять потребности, желания и проблемы, с которыми столкнутся потенциальные пользователи.
Я разговаривала с друзьями по телефону и в чате

Исследование выявило их мотивы, разочарования и болевые точки.
Анализ
С помощью проведенного нами исследования я сделала несколько набросков, чтобы сформировать два пользовательских сценария. При этом наши персоны/персонажи начали приобретать очертания.


Это всего лишь два из них, но может быть несколько задач и сценариев в зависимости от возраста, состава семьи, повседневной деятельности, физической подготовки и т.д.
Персоны/персонажи
На основе всех этих результатов мы создали двух персонажей: работающую мать с семьей и ребенком и молодого парня, который живет далеко от своей семьи.


Составление карты эмпатии
Позже мы нарисовали карту эмпатии, чтобы сформулировать то, что мы знаем о пользователях-персонажах/персонах, чтобы:
- Сформировать понимание потребностей наших пользователей
- Способствовать принятию решений
3. Формирование идей
Как мы можем?
Мы составили список вопросов, которые начинаются со слов “Как мы можем”, и придумали несколько функций, которые помогут пользователю на его пути.
- Сотрудничать с домашними поварами, чтобы пользователи получали домашнюю еду
- Иметь в наличие порционные блюда, чтобы избежать лишних затрат
- Получать обратную связь об особых вкусовых пристрастиях в еде, которые помогут продавцу понять покупателя или создать чат с домашним поваром
- Предоставлять расчет калорий и белков для каждого приема пищи
- Создать фильтр лайков и дизлайков, который мы можем получить из анкеты или заложить алгоритмы
- Чтобы мотивировать пользователя, можно использовать push-уведомления. Мы можем стимулировать пользователя к достижению цели, чтобы вдохновлять его. Кроме того, у нас также может быть раздел «Истории пользователей» и «Статьи в блогах», чтобы побудить его питаться здоровой пищей и быть в лучшей форме.
- Предлагать более выгодные тарифы на питание для подписок, что поможет как пользователю, так и бизнесу.
- У нас могут быть штатные диетологи, которые составят индивидуальный план питания на основе данных пользователей.
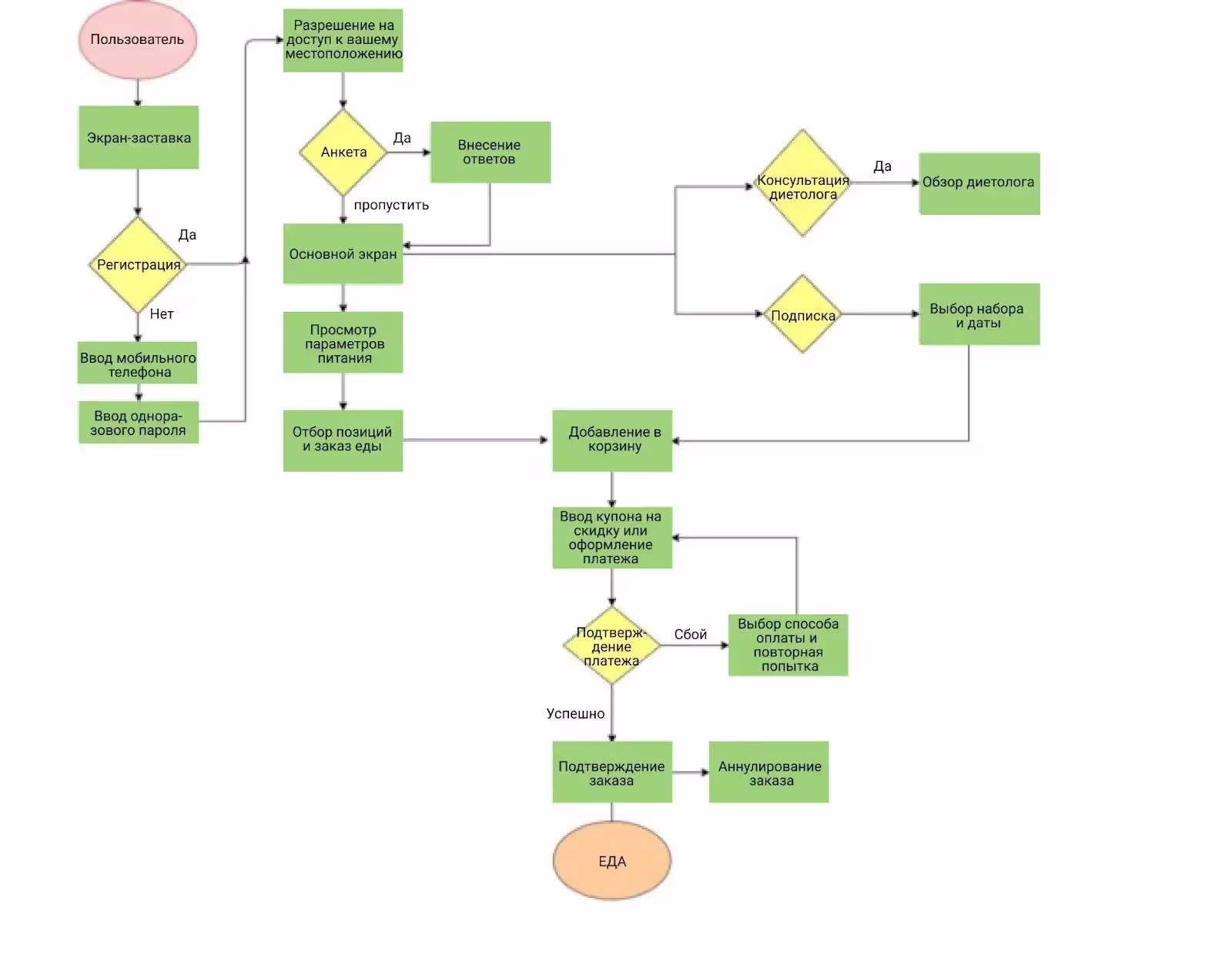
Путь пользователя
Мы создали путь пользователя, чтобы понимать каждый шаг, который он предпримет от начала до финального взаимодействия.

Сортировка карт
Так как мы команда, мы также выполнили сортировку карточек, чтобы собрать информацию в логические группы.
Информационная архитектура
Информационная архитектура (ИА) — это наука об организации и структурировании контента в приложении.
С ее помощью мы организовали контент нашего Приложения, чтобы пользователи могли легко адаптироваться к функционалу продукта и найти все, что им нужно без особых усилий.
4. Дизайн
Эскизы макетов низкой точности
Это был очень захватывающий этап, так как я, наконец, начала применять все свои исследования, и Приложение начало обретать форму.
Как опытный архитектор, я понимаю важность эскизов. Они являются отправной точкой для процесса проектирования. Эскизы позволяют нам проверить внешний вид наших воображаемых вариантов дизайна без каких-либо препятствий, создаваемых любыми инструментами.



Эскизы высокой точности
После того, как у меня появились приблизительные эскизы макетов, я работала над отображением эскизов макетов высокой точности в Adobe XD.
Готовые экраны



Вы можете посмотреть мой дизайн пользовательского интерфейса для Nutridabba здесь:
https://www.behance.net/bimbarao
Заключение

Работа над этим проектом дала практический опыт прохождения различных увлекательных этапов UX дизайна. Наш проект сделал его еще более захватывающим, поскольку был связан с самой базовой потребностью человека, а также с важным стремлением (оставаться в форме) современности.
В целом этот проект был очень интересным!
.webp)
.webp)

























.webp)

.webp)
